CARE Team

What We Do

The Campus Care Team (Care Team) exists to ensure the success of members of the campus community.  While the primary work and focus of the Care Team will be on students, it also receives, and acts upon, reported concerns for faculty and staff.

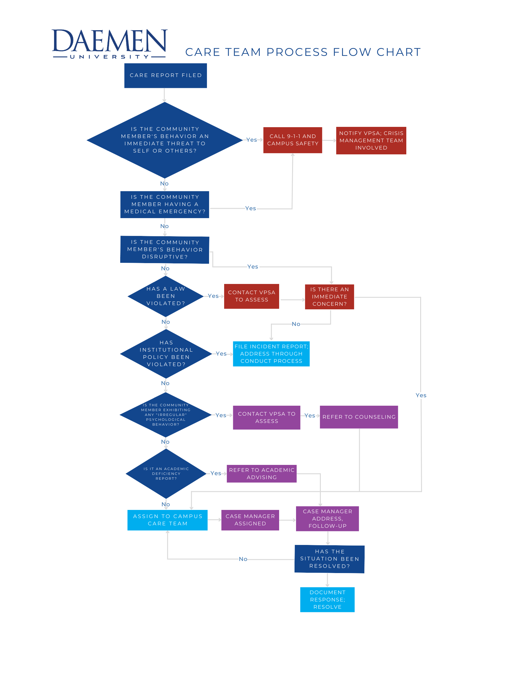
The Care Team receives, and acts upon, reported incidents of behavior on the part of any member of the campus community that creates concern about the individual’s well-being or that of others. These concerns may include, but are not limited to: academic deficiencies; mental or medical issues; family, personal, or transitional struggles; and/or conduct.  Team members evaluate the information received, undertake further investigation as needed, and determine the appropriate intervention strategies through the assignment of case managers.

Based on the nature of the reported concern, the CARE Team will develop an action plan and assign a “case manager” to work with the community member.  The ultimate goal is to ensure that the community member can be successful at Daemen University and that at all times, the campus community is safe.  The CARE Team will always work in the best interest of the community.

Who We Are

The primary members of the CARE Team are those who will meet regularly throughout the semester to discuss the issues and concerns with students.  The primary members of the Team are as follows:

  • Associate Vice President for Student Success, Sabrina Fennell, (Co-Chair)
  • Dean of Students, Luke Haumesser, (Co-Chair)
  • Director of Accessibility Services, Debbie Dimitrovski
  • Assistant Director of Counseling Services & Clinical Coordinator, Stephanie Kresse
  • Assistant Director of the CHIP Center, Rachel Meyerowitz
  • Director of Housing & Residence Life, Mark Poblocki
  • Director of Academic Advisement, Michelle Semski
  • Assistant Director of Academic Advisement, Adriane Williams
  • Academic Advisor, Devon Bradford
  • Director of Academic Support and Engagement, Anna Cooke-Smith
  • Assistant Athletic Director for Compliance and Student-Success, Suzie Yormick-DeNillo
  • Assistant Director for the Center of Diversity and Inclusion, Coordinator of Vision for Success, Jordan Printup
  • Assistant Director of Arthur O. Eve HEOP, Kay Leach

​Who We Work With

The secondary members of the CARE Team are those who may have additional information about a community member, or be a resource for that person, but do not have a day-to-day function with CARE Team functions.  At those times, those individuals will be brought together to help create an action plan for the community member. This will ensure that the group is manageable in size and that the work focuses on the success of the community member. 

Secondary members may include:

  • Vice President for Student Affairs, Dr. Kerry Spicer
  • Vice President for Institutional Equity and Belonging, Tiffany Hamilton
  • Assistant Dean for Campus Safety and Operations, Bob Mead-Colegrove
  • Director of Athletics, Traci Murphy
  • Associate Vice President of Employee Engagement, Patricia Puglia
  • Director of Student Activities, Nathan Flintjer
  • Director of Global Programs, Ann Robinson
  • Assistant Director of Residence Life, Emily Deeb
  • Hall Directors
  • Resident Assistants
  • Coaches
  • Peer Mentors
  • Academic Coaches (tutors)

When We Meet

The CARE Team meets on a weekly basis (Wednesday morning at 10 am) during the academic year, and as crises arise.  During weekly meetings, the primary team members will discuss significant student issues based on reports received and determine the best strategies for intervention, if necessary.  Additionally, the CARE Team will receive updates on previous follow-ups conducted by secondary team members.  The goal of the meetings is for brief check-ins regarding reported concerns, with major focus and emphasis to be on incidents that needed a comprehensive response.  Additionally, as a mechanism for maintaining student success and persistence, the Team can escalate responses to academic concerns that are no longer able to be addressed by tutors or individual advisors.

How We Receive Reports

While the CARE Team serves many purposes for the community, the most fundamental of these is the EARLY intervention of reported concerns so as to ensure that the student has the best opportunity to be successful.  In order to do so, the CARE Team has implemented a simple form for reporting concerns.  That form can be found under my.daemen.edu or by direct link at www.daemen.edu/concern.  Faculty, staff, and students are encouraged to submit a report at any time they are concerned about the health and well-being of a community member.  Of course, imminent concerns about safety should be reported to the Office of Campus Safety at 716-839-SAFE (7233) or 911.

How We Assess

In determining the extent to which a received report may be a concern to the community or not, the CARE Team combines subjective analysis (i.e. faculty and staff members’ intuition based on what they have seen and their knowledge of the student) with objective measures.  Utilizing a combination of the two will allow the Team to get a “full picture” as to what is happening with the student and choose the proper intervention method.

In order to objectively determine the need for intervention, the CARE Team:

  • Categorize the types of reports received: Academic Deficiency, Mental Health, Medical, Transition, etc.
  • Develop a “Concern Level” based on the type of report: Low, Medium or High
  • Assign a point value to each concern level based on the type of report and the “Concern Level”
  • Set a “Concern Threshold” so that when the value per community member reaches above that threshold, the team knows, objectively, that a response is needed.

The Care Team also uses the following indicators of student’s distress, as developed by Cornell University (Recognizing and Responding to Students in Distress- Faculty Handbook; HEMHA Manual, p. 14)

Academic Indicators

  • Repeated absences from class, section, or lab
  • Missed assignments, exams, or appointments
  • Deterioration in quality or quantity of work
  • Extreme disorganization or erratic performance
  • Written or artistic expression of unusual violence, morbidity, social isolation, despair, or confusion; essays or papers that focus on suicide or death
  • Continual seeking of special provisions (extensions on papers, make-up exams)
  • Patterns of perfectionism: e.g., can’t accept themselves if they don’t get an A+
  • Overblown or disproportionate response to grades or other evaluations

Behavioral and Emotional Indicators

  • Direct statements indicating distress, family problems, or loss
  • Angry or hostile outbursts, yelling, or aggressive comments
  • More withdrawn or more animated than usual
  • Expressions of hopelessness or worthlessness; crying or tearfulness
  • Expressions of severe anxiety or irritability
  • Excessively demanding or dependent behavior
  • Lack of response to outreach from course staff
  • Shakiness, tremors, fidgeting, or pacing

Physical Indicators

  • Deterioration in physical appearance or personal hygiene
  • Excessive fatigue, exhaustion; falling asleep in class repeatedly
  • Visible changes in weight; statements about change in appetite or sleep
  • Noticeable cuts, bruises, or burns
  • Frequent or chronic illness
  • Disorganized speech, rapid or slurred speech, confusion
  • Unusual inability to make eye contact
  • Coming to class bleary-eyed or smelling of alcohol

Other Factors

  • Concern about a student by his/her peers or teaching assistant
  • A hunch or gut-level reaction that something is wrong

How We Respond                                                              

Once a reported concern has been assessed, and it has been determined than an intervention is necessary, an action plan is created. Action plans consist of specific, objective tasks and follow-ups that are conducted with the goal of resolving the current behavioral issue and developing a course that will help to ensure the community member’s success. The goal is to lay the foundation for success by dealing with the immediate concern and then addressing the underlying causes.

Where appropriate, this action plan can be edited into a Statement of Expectations where the terms of the individual’s continued participation in the campus community is based on adherence to these specific, objective tasks. In those instances, matters may be addressed through the Student Code of Conduct and/or the Office of the Vice President for Student Affairs.

Interventions are balanced with the reported concerns and resources available. The matrix below provides an outline of the possible concern types balanced with a list of resources and strategies needed to employ based on the situation.

  Academic Advising Accommodations Counseling Dean of Students Financial Aid Hall Director Health Services Law Enforcement Legal Counsel Parental Notification Orientation Leader Financial Aid Resident Assistant (RA) Title IX Tutoring
Academic Deficency X                   *   *   X
Medical             X     *          
Mental Health   * X X           * *   *    
Family *   * X           * X * X    
Transition *   * X   *       * X   X    
Roommate Issue       *   *         X   X    
Conduct Violation       X   *   * *       * *  

The “X’s” refer to the areas where those strategies are recommended; the “*’s” refer to those strategies that are possible, but would depend on the nature of the situation.

For more information about the Campus CARE Team, please review our Frequently Asked Questions regarding concerns about a student (www.daemen.edu/concern) or contact:

Kerry Spicer​
Interim Vice President for Student Affairs & Dean of Students
kspicer@daemen.edu

Sabrina Fennell
Associate Vice President for Student Success
sfennell@daemen.edu